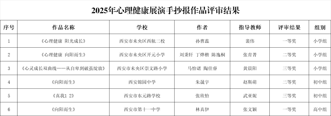
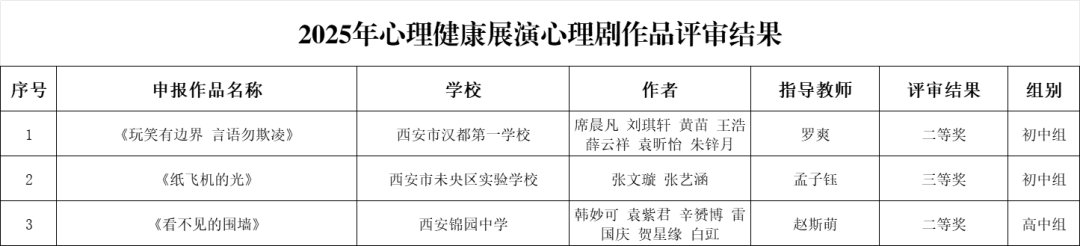
近日,西安市中小学“阳光心灵”心理健康大展演活动圆满落幕。未央区师生在此次活动中表现优异,27项参赛作品获奖,其中一等奖8项、二等奖11项、三等奖8项,成绩亮眼,充分展现了未央师生们积极阳光、健康向上的心理风貌与丰硕的心育成果。
本次大展演活动为全市中小学师生们提供了宝贵的交流平台,活动形式涵盖手抄报、心理剧、学校心理健康教育典型案例、心理课教案、心理辅导案例五大类别。未央区教育局高度重视、认真组织,全区各中小学积极响应。师生们全心投入、精心创作,产生了一批主题鲜明、情感真挚、具有时代特色与育人价值的优秀作品,赢得了广泛认可。





近年来,未央区始终将青少年心理健康工作置于突出位置,积极构建“五环联动”心理健康教育新模式,织密“教联体”心理防护网络,扎实推进心理健康教育走向系统化、科学化、规范化。
展望未来,未央区教育局将持续加强专业师资建设,完善课程体系,提升干预科学性,深化人文关怀,为每一位学子的健康成长赋能,让积极心理成为他们人生远航的坚实底蕴,为培养全面发展的时代新人注入持久而强劲的“心”力量。
编辑:未央融媒
@2000-2024 西安网 版权所有